• Home
  • Chemical Search Engine
  • Store
  • News
  • Mobile Apps
  • Login
    • LOGIN



      Forgot your password?

      NEW CUSTOMER?

      Create Account
  • Create an Account
Post Chemical Requirement Post Your Non Moving Stock
  • Chemical Products
      • Chemicals
      • Chemical Products
      • Formulations
      • View Chemical Requirements
      • Non Moving Stocks
      • View Non Moving Stocks
  • Equipments Plants & Machines
      • Equipments
      • Used Equipments
  • Suppliers & Companies
  • Service Providers
  • Packing Materials
  • Job Search Pharma

Home CAS List

CAS LIST

CAS Starting with :
1
2
3
4
5
6
7
8
9
63021-49-8
7-(o-Nitrostyryl)benz[c]acridine
63021-50-1
7-(p-Nitrostyryl)benz[c]acridine
63019-40-9
4-HYDROXYCHRYSENE
C18H12O
63020-25-7
12-Methylbenz[a]anthracene-7-carbonitrile
62965-56-4
(S)-(-)-4-tert-Butyloxazolidine-2,5-dione
C7H11NO3
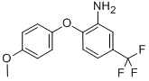
62966-74-9
3-AMINO-4-(4-METHOXYPHENOXY)BENZOTRIFLUORIDE
C14H12F3NO2
62967-01-5
[2,3-dichloro-4-(4-chlorobenzoyl)phenoxy]acetic acid
C15H9Cl3O4
62967-27-5
p-(p-Nitroanilino)phenyl isocyanate
62967-70-8
1-(4,4-diethoxybutyl)piperidin-2-one
C13H25NO3
62968-37-0
4-(2-CHLORO-4-PYRIMIDINYL)MORPHOLINE
C8H10ClN3O
62969-01-1
4,6-DINITRO-1H-INDAZOLE
C7H4N4O4
62969-86-2
3-ETHYL-PYRIDIN-2-OL
C7H9NO
62969-97-5
1,4-DIPHENYL-BUT-3-YN-2-OL
C16H14O
62970-92-7
4-(4-nitrophenoxy)anilinium chloride
C12H11ClN2O3
62971-64-6
3-(aminosulfonyl)-4,5-dimethylbenzoic acid
C9H11NO4S
62972-22-9
Ethanethioic acid, S-[2-(chlorocarbonyl)phenyl] ester (9CI)
C9H7ClO2S
62972-61-6
1H-benzotriazole-7-carboxylic acid
62972-64-9
1-(Cyclohexylcarbonyl)-4-methylpiperidine
62972-89-8
2-(2-phenylacetamido)acetaldehyde oxime
C10H12N2O2
62972-93-4
11-OCTADECYN-1-OL
C18H36O
62973-76-6
Azanidazole
C10H10N6O2
62973-77-7
cis-1-[[4-(allyloxy)methyl-2-(2,4-dichlorophenyl)-1,3-dioxolan-2-yl]methyl]-1H-imidazole monohydrochloride
C17H19Cl3N2O3
62973-79-9
Xanthylium, 9-(2-carboxyphenyl)-3,6-bis(diethylamino)-, molybdatesilicate
C112H124MoN8O19Si
62973-80-2
3-(2-oxooxolan-3-yl)oxolan-2-one
C8H10O4
62975-02-4
sulfanylidenecopper
CuS
62977-64-4
2-Oxazolidinone,4-(hydroxymethyl)-4,5,5-trimethyl-(9CI)
C7H13NO3
62978-73-8
5-ACETYL-8-HYDROXY-1H-QUINOLIN-2-ONE
C11H9NO3
62979-66-2
2-Chloro-3-phenylpropenenitrile
62979-94-6
N-(2-Diethylaminoethyl)-4-isopropoxybenzamidine
62980-03-4
3-TRIFLUOROMETHYL-BENZAMIDINE HCL
C8H8ClF3N2
62981-80-0
ethyl 2-cyano-4-oxo-pentanoate
C8H11NO3
62981-82-2
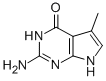
2-AMINO-5-METHYL-3,7-DIHYDRO-4H-PYRROLO[2,3-D]PYRIMIDIN-4-ONE
C7H8N4O
62982-31-4
ALLERGEN GAL D 4 (46-61) (CHICKEN)
C72H116N22O29
62983-43-1
6-chloro-6-deoxyascorbic acid
62983-44-2
6-deoxy-6-bromoascorbic acid
62983-45-3
L-Ascorbic acid, 6-deoxy-6-fluoro- (9CI)
C6H7FO5
62983-70-4
DI-BETA-D-XYLOPYRANOSYLAMINE
C10H19NO8
62984-03-6
Pyrano[2,3-c]pyrazol-6(3aH)-one, 3-amino-4,5-dihydro-
C6H7N3O2
62984-53-6
2-CYCLOHEXYLAMINOMETHYL-PHENOL
C13H19NO
62984-74-1
1-[2-[[2-cyano-3-[4-(dimethylamino)phenyl]-1-oxoallyl]oxy]ethyl]pyridinium chloride
C19H20ClN3O2
62985-18-6
Benzoic acid, 2-[(2-cyanoethyl)amino]- (9CI)
C10H10N2O2
62985-34-6
2-(3-FLUOROPHENYL)SUCCINIC ACID
C10H9FO4
62985-37-9
C-MORPHOLIN-4-YL-METHYLAMINE
C5H12N2O
62985-52-8
4'-CARBOETHOXY-2,2-DIMETHYLPROPIOPHENONE
C14H18O3
62987-01-3
2-BUTOXYTETRAHYDROFURAN, 99
C8 H16 O2
62987-05-7
FD 1
62987-34-2
2-(1,1-Dimethylethyl)-3-(1-methylethyl)-2H-indazole
62987-36-4
Cyclopentenyltrimethylsilane
62987-63-7
benzo(c)phenanthrene 3,4-oxide
62987-99-9
PIPEROPHOS OXON STANDARD
C14H28NO4PS
prev
382
383
384
385
386
next

+91-95539-69696

Monday - Saturday: 9am - 6pm IST

MEMBERSHIP

Become a premium member

View packages

Advertise

with us

click here

LPG Apps Store

Windows Apps Store

Information

  • Membership Packages
  • Advertise with Us
  • About Us
  • CAS List
  • Privacy Policy
  • Terms & Conditions

Contact Us

  • IDA , Nacharam, Mallapur, Hyderabad, Telangana - 500 076, India
  • +91-95539-69696
  • info@localpharmaguide.com
  • enquiry@localpharmaguide.com
  • localpharmaguide
Chinese (Simplified)Chinese (Traditional)EnglishHindi
Stay Connected

Copyright 2020 Local Pharma Guide. All Rights Reserved.

Powered By Digick